診療
鍼灸(はり・きゅう)とは
身体には約360個の「ツボ」があります。体調に応じ、その中から最も必要な「ツボ」を選択し、鍼や灸を使って治療を致します。身体の痛みや不調は心の状態の訴えであることもあります。全身的な状態を判断し、心と身体に心地よい治療を行います。
鍼
髪の毛ほどの細さの、日本製の滅菌された使い捨ての製品(セイリン社製)を使用します。痛みはほとんどありません。衛生面でもご安心頂けます。
引用元:セイリン
灸
よもぎの葉でできた艾(もぐさ)を用いています。様々なお灸を用いて、火傷や跡がつかないよう、心地よい温度で丁寧に施術していきます。
あん摩・マッサージ・指圧とは
あん摩
あん摩療法は衣服の上から手を用いて行う施術です。当院では、疲労回復、コンディショニング、リラクゼーションなどを目的とした全身あん摩のほか、肩こり、頭痛、腰痛、目の疲れ、痛み・しびれなどの症状を治療する目的で行う局所あん摩(治療あん摩)も行っています。
マッサージ
マッサージ療法は皮膚に直接手を当てて行う施術です。整形外科やリハビリテーションの分野で行われる医療行為として発達しました。多くの種類がありますが、当院では、整形外科系の疾患(五十肩、変形性膝関節症など)に対する関節マッサージ、内科系の疾患(胃炎やぜんそく等)に対する結合織マッサージを中心に行っています。
指圧
指圧療法は親指や手のひらを使って衣服の上からツボや患部を数秒から十数秒、長く押し込み手技です。当院では、あん摩療法と組み合わせて行いますが、ご希望に応じ、指圧だけで施術することも可能です。
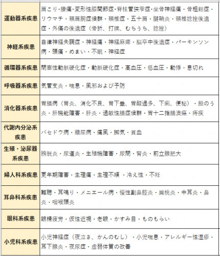
鍼灸の適応症状
鍼灸の適応症は整形外科疾患をはじめ、以下のように多岐にわたっています。
下記以外の症状でもご相談ください。
NIH(米国 国立衛生研究所)では鍼灸は、下記各種の症状に対する効果について有効であるとされています。http://www.harikyu.or.jp/general/effect.html







